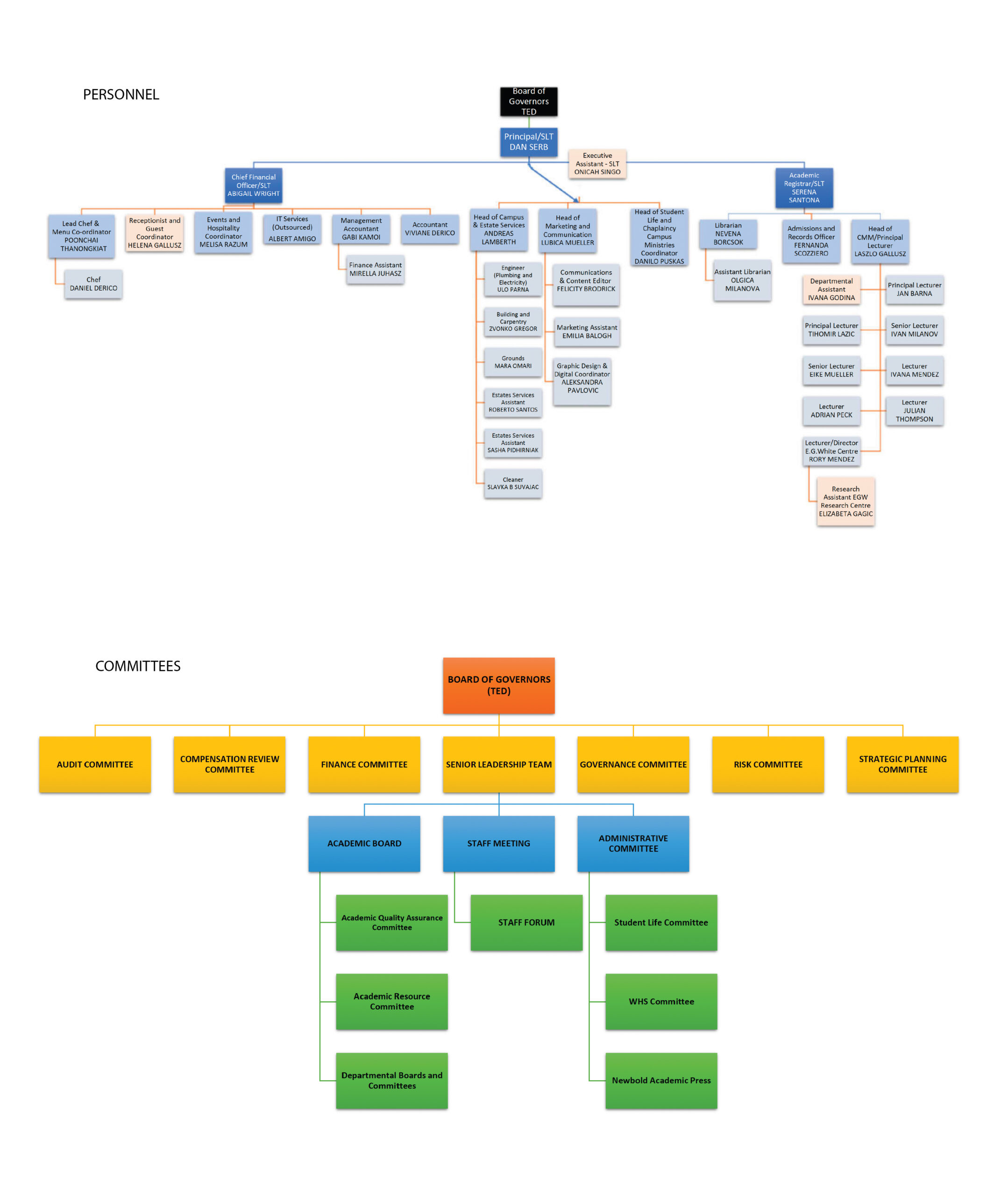
Governance and Institutional Organogram
Membership and Terms of Reference
Voted on 23 May 2021
Meets in January, March, May, July, September and November.
The Board of Governors has full executive powers as set out in its terms of reference below. It should also be noted that:
- It recommends to the TED Executive Committee the appointment of the Principal
- It recommends to the TED Executive Committee the appointment of the Head of the Centre for Ministry and Mission (CMM)
- It recommends to the Annual General Meeting (AGM), in line with Charity Commission regulations, the appointment and remuneration of the Auditors
- It recommends to the AGM in May or to the Stakeholder Forum in November names for the election of Governors as specified
- It recommends any potential constitutional changes to the Newbold College Company Ltd at the AGM.
It also provides information updates through the Principal and CFO at the AGM in May, and at the Stakeholder Forum session in November.
Membership
TED President (Chair), BUC President (Vice-Chair), Principal (Secretary), TED Executive Secretary, TED CFO/Treasurer, TED Ministerial Association Secretary, TED Education Director, three Union Presidents nominated by the Presidents’ Group, SEC and NEC Presidents, five Governors nominated by the TED Executive Committee (including one secondary school head, two external experts from the Higher Education sector, and at least two lay members), BUC Education Director, and one lay member nominated by the BUC Executive Committee. Up to two staff observers, elected by the staff, are invited to attend meetings as appropriate and as invitees.
Terms of Reference
- Function as the main policy-making body of the College
- Decide the mission and strategic vision of the College, long-term academic and business plans and key performance indicators, ensuring that these meet the needs of the owners of the College
- Decide on the College’s mission and vision statements and ensure that the direction and spiritual tone of the College are in keeping with the expectations of a Seventh-day Adventist higher education provider and as overseen by the College’s owners in consultation with stakeholders
- Receive and respond to evaluations and reports from validating/accrediting bodies through the Senior Leadership Team and the College’s Learning, Teaching and Student Experience Council
- Approve the College’s current and future plans of operations, including validations and external academic partnerships, and receive periodic reports to that end
- Approve the College’s annual budget and long-term financial plans, receive regular reports which assure that operations remain within budget, approve salary and fee changes, and ensure that all resources are properly protected and that new revenue streams are pursued
- Act as trustee for any property, legacy, endowment, bequest or gift in support of the work and welfare of the College
- Ensure that systems are in place for meeting all the College’s legal obligations, including those arising from contracts and other legal commitments made in the College’s name
- Be responsible for establishing a human resources strategy for the College
- Receive assurances that appropriate provision has been made for the overall welfare of students
- Conduct annual evaluations of the Principal in line with published guidelines
- Ratify the appointment of other members of the Senior Leadership Team as recommended by the Chair in liaison with the Principal
- Review and ratify new academic programmes at the College and discontinue current programmes as necessary
- Set up appropriate ad hoc sub-panels that will report back to the full Board of Governors on specific matters requiring research beyond the capabilities of the larger Board membership
- Ensure the assessment of risk and the maintenance and updating of a risk register, in line with UK government regulations with regard to higher education providers and property
- Other items as appropriate.

College Board Members



Dr Daniel Duda
Chair of the Board of Governors
TED President
Pr Eglan Brooks
Vice-Chair of the Board of Governors
BUC President
Dr Dan Serb
Secretary of the Board of Governors
NHCE Principal

Dr Ingalill Berglund
Higher Education Specialist

Prof Ivan Browne
Higher Education Specialist

Pr Robert Csizmadia
TED Executive Secretary

Dr Kayle de Waal
TED Education Director

Pr Rob de Raad
Presidents' Representative

Pr Dragan Grujicic
Presidents' Representative

Natalie Henry
BUC Representative

Nenad Jepuranovic
TED Chief Financial Officer

Pr David Neal
TED Ministerial Secretary
Dr Steve Palmer
NEC President

Lorraine McDonald
BUC Education Director

Pr Victor Marley
Presidents' Representative

Nina Myrdal
Secondary School Specialist

Ian Redfern
Property Consultant

Dr Kirk Thomas
SEC President

Dr Paul Thompson
Business

Carsten Waern
Business

Pr Ian Sweeney
BUC President
Charity Accounts